ZINA: Approvers Info Session CRIA
by ZINATeamZINA Workflow Management: CRIA - Approvers Info Session

CR workflow using IPM and CRIA.
• CRIA stands for Change Request Innovative Automation. It’s a tool developed by Business Operations team for Latin America.
• CRIA tool aims to allow automation in the approval chain for Change Requests and centralize the database with information associated with these CRs.
• CRIA acts in the process of Change Requests approval. It is still needed and mandatory the usage of IPM for all other processes associated with CRs.
• This document describes the operational procedures for end users to import CR data from IPM and the benefits of the CRIA tool usage.







1. Display the side menu, display the “CRIA Tool" options.
2. Select the “My Inbox" option as the image indicates.

In "My Inbox" page, you will receive a case summary and you will ask for approval.
1. Check ID to see details before approve.
2. Approve or Reject each CR individually.

On CR details page:
• Approval flow.
• Status of approvals.
• Approval or rejection Comments.
To accept o discard a process in CR detail page:
1. Click on “Approve” blue button to validate.
2. Click on “Reject” red button to discard.

To approve many order request into "My inbox" page.
1. Select CR boxes to approve.
2.Click on “Approve selected CRS” blue button.

If your approve process was successful, you will see a green alert indicating that your change request has been approved.

To finish, you will receive an email notification with process report, as shows the image.

SoR for CRIA tool users
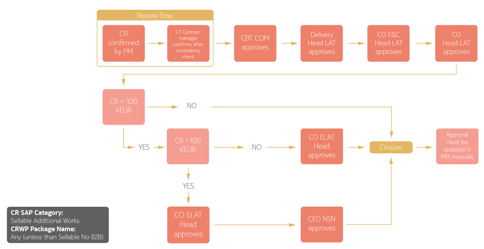
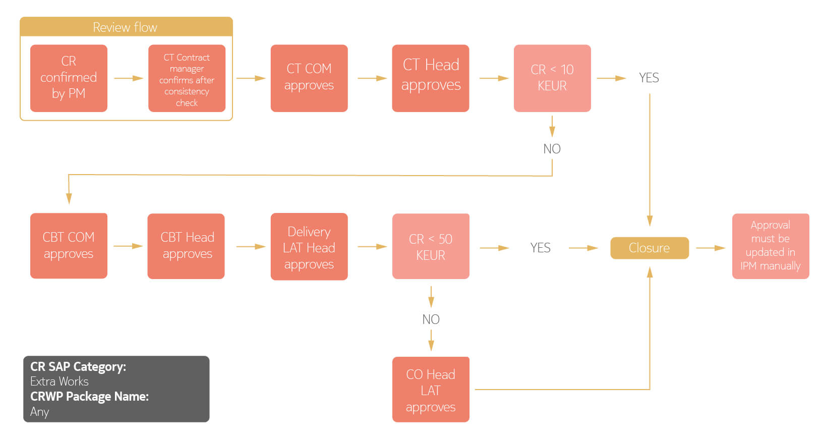
Automatic approval chain algorithm is the core of CRIA tool. It’s defined in the administrative area of the tool (by the CRIA Key User) and it is dependent of:
• Business Case type (associated with CR SAP Category and CRWP Package Name)
• Sellable additional works with PO => Billable No B2B workflow
• Sellable additional works => Billable workflow
• Extra works (planned / unplanned (NCC) ) => Non-billable workflow
• Sellable additional works pre-negotiated (only AMX Chile) => Advanced Billable
• Change Request Cost (associated with CR Estimated Cost)

Implemented Approval Chain for Billable CRs
How tool automatically selects the kind of CR:
1. Based on the CR SAP Category, tool decides for Billable or non-billable case.
2. Based on the CRWP Package Name, tool decides if Billable case is a special case of Non-Back-to-Back billable CR.
3. For Chile projects, there are 2 additional possibilities:
• Advance CR approvals.
• Bundle CR approvals.
4. Approval flows also depends on the cost value to define needed LoA approval requirements.

Implemented Approval Chain for Billable NonB2B CRs.

Implemented Approval Chain for Advance Billable.
