ZINA: Approval CR user guide CRIA
by ZINATeamZINA Workflow Management: CRIA - Approval CR User Guide

CR workflow using IPM and CRIA.
• CRIA stands for Change Request Innovative Automation. It’s a tool developed by Business Operations team for Latin America.
• CRIA tool aims to allow automation in the approval chain for Change Requests and centralize the database with information associated with these CRs.
• CRIA acts in the process of Change Requests approval. It is still needed and mandatory the usage of IPM for all other processes associated with CRs.
• This document describes the operational procedures for end users to import CR data from IPM and the benefits of the CRIA tool usage.







1. Display the side menu, display the “CRIA Tool" options.
2. Select the “Change request history" option as the image indicates.

1. You can filter CRIA - Approval Change Request list, click on "Display" blue button.
2. Complete the filter fields, as you require it and click on “Filter” blue button.

Click on one CR ID (left side column) to open CR details, as the image shows.

Complete CRIA fields in Business Case template.

Click on “Save changes” blue button to keep the information or “close” red button to discard.
Once a CR is sent for approval, two sequential approval flows will be created:
1. Review flow, where CR should be validated by PM and CM before approvals.
2. Approval flow, where CR will be submitted to LoA approvers, after Review Flow confirmation.

Once reviewing the Change Request order:
1. Go to CRIA side menu and display its options.
2. Select “My inbox” CRIA option.

1. In "My Inbox" page, you will receive a case summary and you will ask for approval.
2. Approval can be done for CR or for the CR group selected in My Inbox page. Automatically an email will be sent by CRIA Tool each 24 hours to inform the approver with pending requests.

Go to the CR History page, select a CR ID. On the bottom CR details, review the flow process:
1. Click on “Approve” blue button to validate.
2. Click on “Reject” red button to discard.

If your approve process was successful, you will see a green alert indicating that your change request has been approved.

To finish, you will receive an email notification with process report, as shows the image.

SoR for CRIA tool users
Automatic approval chain algorithm is the core of CRIA tool. It’s defined in the administrative area of the tool (by the CRIA Key User) and it is dependent of:
• Business Case type (associated with CR SAP Category and CRWP Package Name)
• Sellable additional works with PO => Billable No B2B workflow
• Sellable additional works => Billable workflow
• Extra works (planned / unplanned (NCC) ) => Non-billable workflow
• Sellable additional works pre-negotiated (only AMX Chile) => Advanced Billable
• Change Request Cost (associated with CR Estimated Cost)

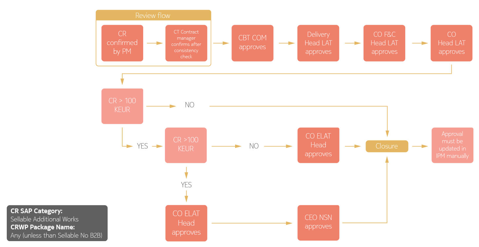
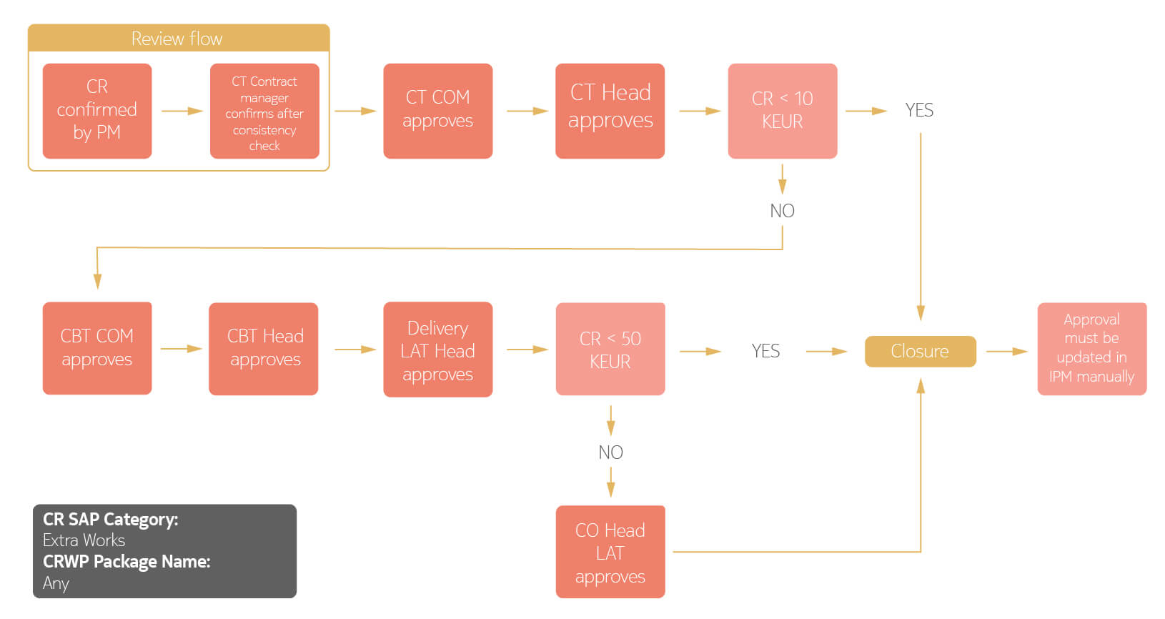
Implemented Approval Chain for Billable CRs
How tool automatically selects the kind of CR:
1. Based on the CR SAP Category, tool decides for Billable or non-billable case.
2. Based on the CRWP Package Name, tool decides if Billable case is a special case of Non-Back-to-Back billable CR.
3. For Chile projects, there are 2 additional possibilities:
• Advance CR approvals.
• Bundle CR approvals.
4. Approval flows also depends on the cost value to define needed LoA approval requirements.

Implemented Approval Chain for Billable NonB2B CRs.

Implemented Approval Chain for Advance Billable.
